Ch16_TableAPI
Yang Haoran 4/8/2021 FlinkJavaBigData
# TableAPI
引入依赖:【1.10版本还是用的老的planner,后期可以用blink的】
<dependency>
<groupId>org.apache.flink</groupId>
<artifactId>flink-table-planner_2.12</artifactId>
<version>1.10.1</version>
</dependency>
<dependency>
<groupId>org.apache.flink</groupId>
<artifactId>flink-table-planner-blink_2.12</artifactId>
<version>1.10.1</version>
</dependency>
1
2
3
4
5
6
7
8
9
10
2
3
4
5
6
7
8
9
10


环境搭建:


引入格式依赖,用来定义数据格式化方法:

// 3.2 SQL
tableEnv.sqlQuery("select id, temp from inputTable where id = 'senosr_6'");
Table sqlAggTable = tableEnv.sqlQuery("select id, count(id) as cnt, avg(temp) as avgTemp from inputTable group by id");
// 打印输出,append是因为直接在流之后追加输出
tableEnv.toAppendStream(resultTable, Row.class).print("result");
//因为要更改流中的数据,所以要先撤回再添加,输出结果中的true表示添加,false表示撤回
tableEnv.toRetractStream(aggTable, Row.class).print("agg");
tableEnv.toRetractStream(sqlAggTable, Row.class).print("sqlagg");
1
2
3
4
5
6
7
8
2
3
4
5
6
7
8
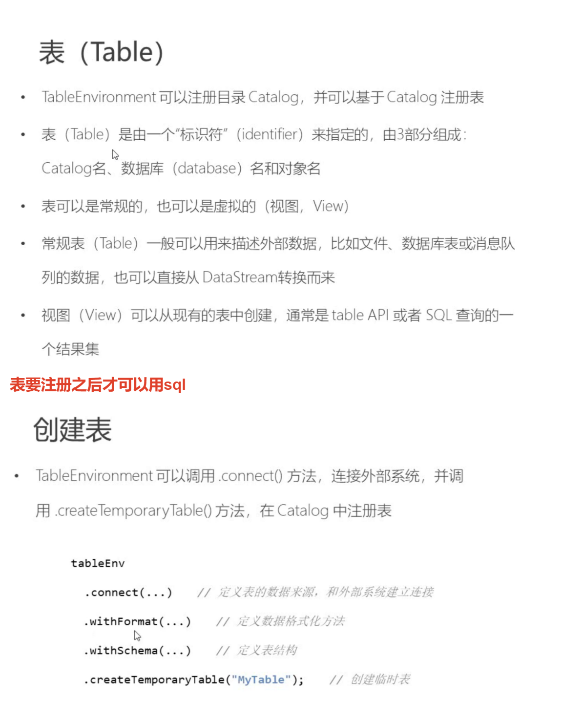
把结果写入文件(数据有更新的不支持把表写入文件,只能支持插入操作)
public static void main(String[] args) throws Exception {
// 1. 创建环境
StreamExecutionEnvironment env = StreamExecutionEnvironment.getExecutionEnvironment();
env.setParallelism(1);
StreamTableEnvironment tableEnv = StreamTableEnvironment.create(env);
// 2. 表的创建:连接外部系统,读取数据
// 读取文件
String filePath = "D:\\Projects\\BigData\\FlinkTutorial\\src\\main\\resources\\sensor.txt";
tableEnv.connect( new FileSystem().path(filePath))
.withFormat( new Csv())
.withSchema( new Schema()
.field("id", DataTypes.STRING())
.field("timestamp", DataTypes.BIGINT())
.field("temp", DataTypes.DOUBLE())
)
.createTemporaryTable("inputTable");
Table inputTable = tableEnv.from("inputTable");
// inputTable.printSchema();
// tableEnv.toAppendStream(inputTable, Row.class).print();
// 3. 查询转换
// 3.1 Table API
// 简单转换
Table resultTable = inputTable.select("id, temp")
.filter("id === 'sensor_6'");
// 聚合统计
Table aggTable = inputTable.groupBy("id")
.select("id, id.count as count, temp.avg as avgTemp");
// 3.2 SQL
tableEnv.sqlQuery("select id, temp from inputTable where id = 'senosr_6'");
Table sqlAggTable = tableEnv.sqlQuery("select id, count(id) as cnt, avg(temp) as avgTemp from inputTable group by id");
// 4. 输出到文件
// 连接外部文件注册输出表
String outputPath = "D:\\Projects\\BigData\\FlinkTutorial\\src\\main\\resources\\out.txt";
tableEnv.connect( new FileSystem().path(outputPath))
.withFormat( new Csv())
.withSchema( new Schema()
.field("id", DataTypes.STRING())
// .field("cnt", DataTypes.BIGINT())
.field("temperature", DataTypes.DOUBLE())
)
.createTemporaryTable("outputTable");
resultTable.insertInto("outputTable");
// aggTable.insertInto("outputTable");
env.execute();
}
1
2
3
4
5
6
7
8
9
10
11
12
13
14
15
16
17
18
19
20
21
22
23
24
25
26
27
28
29
30
31
32
33
34
35
36
37
38
39
40
41
42
43
44
45
46
47
48
49
50
51
52
53
54
2
3
4
5
6
7
8
9
10
11
12
13
14
15
16
17
18
19
20
21
22
23
24
25
26
27
28
29
30
31
32
33
34
35
36
37
38
39
40
41
42
43
44
45
46
47
48
49
50
51
52
53
54
Sink:













// 4. 将流转换成表,定义时间特性
// Table dataTable = tableEnv.fromDataStream(dataStream, "id, timestamp as ts, temperature as temp, pt.proctime");
Table dataTable = tableEnv.fromDataStream(dataStream, "id, timestamp as ts, temperature as temp, rt.rowtime");
tableEnv.createTemporaryView("sensor", dataTable);
// 5. 窗口操作
// 5.1 Group Window
// table API
Table resultTable = dataTable.window(Tumble.over("10.seconds").on("rt").as("tw"))
.groupBy("id, tw")
.select("id, id.count, temp.avg, tw.end");
// SQL
Table resultSqlTable = tableEnv.sqlQuery("select id, count(id) as cnt, avg(temp) as avgTemp, tumble_end(rt, interval '10' second) " +
"from sensor group by id, tumble(rt, interval '10' second)");
// 5.2 Over Window
// table API
Table overResult = dataTable.window(Over.partitionBy("id").orderBy("rt").preceding("2.rows").as("ow"))
.select("id, rt, id.count over ow, temp.avg over ow");
// SQL
Table overSqlResult = tableEnv.sqlQuery("select id, rt, count(id) over ow, avg(temp) over ow " +
" from sensor " +
" window ow as (partition by id order by rt rows between 2 preceding and current row)");
// dataTable.printSchema();
// tableEnv.toAppendStream(resultTable, Row.class).print("result");
// tableEnv.toRetractStream(resultSqlTable, Row.class).print("sql");
tableEnv.toAppendStream(overResult, Row.class).print("result");
tableEnv.toRetractStream(overSqlResult, Row.class).print("sql");
env.execute();
1
2
3
4
5
6
7
8
9
10
11
12
13
14
15
16
17
18
19
20
21
22
23
24
25
26
27
28
29
30
31
32
33
2
3
4
5
6
7
8
9
10
11
12
13
14
15
16
17
18
19
20
21
22
23
24
25
26
27
28
29
30
31
32
33

