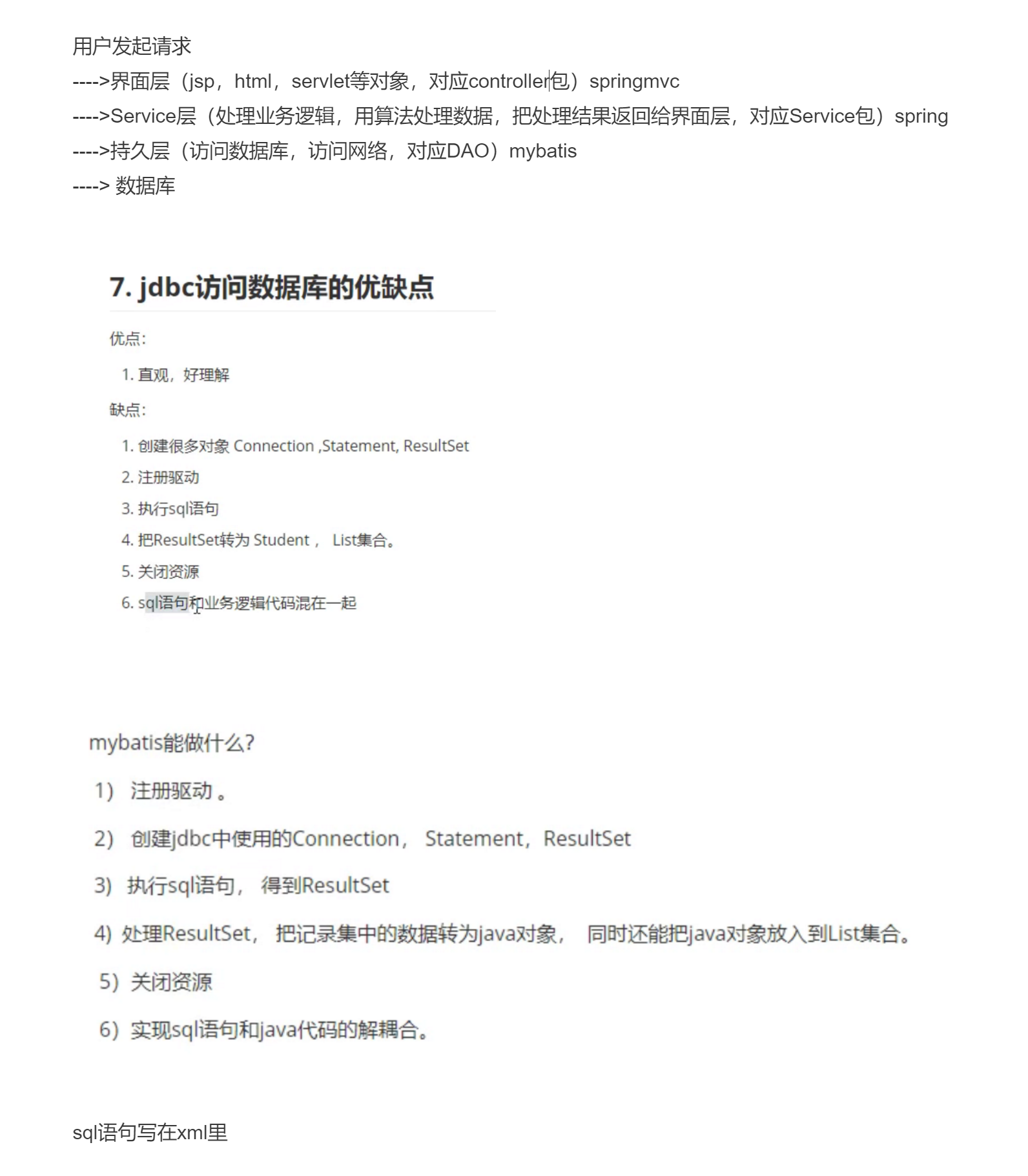
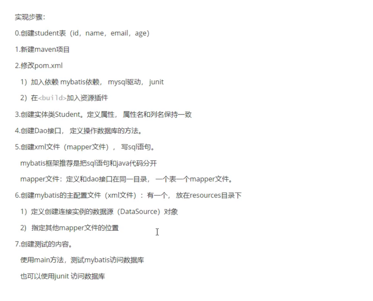
Ch01 Create Project
Yang Haoran 10/18/2019 JavaMybatis


# 依赖:
mybatis依赖:
<dependency> <groupId>org.mybatis</groupId> <artifactId>mybatis</artifactId> <version>3.5.6</version> </dependency>1
2
3
4
5
mysql connector依赖:
<dependency> <groupId>mysql</groupId> <artifactId>mysql-connector-java</artifactId> <version>8.0.15</version> </dependency>1
2
3
4
5junit依赖:
<dependency> <groupId>junit</groupId> <artifactId>junit</artifactId> <version>4.11 </version> <scope>test</scope> </dependency>1
2
3
4
5
6资源过滤:
<build> <resources> <resource> <directory>src/main/java</directory><!--所在的目录--> <includes><!--包括目录下的.properties,.xml 文件都会扫描到--> <include>**/*.properties</include> <include>**/*.xml</include> </includes> <filtering>false</filtering> </resource> </resources> </build>1
2
3
4
5
6
7
8
9
10
11
12指定jdk版本:在
中加入 <plugins> <plugin> <artifactId>maven-compiler-plugin</artifactId> <version>3.1</version> <configuration> <source>1.8</source> <target>1.8</target> </configuration> </plugin> </plugins>1
2
3
4
5
6
7
8
9
10
根据数据库表的设计创建实体类:
<dependencies>
<dependency>
<groupId>org.projectlombok</groupId>
<artifactId>lombok</artifactId>
<version>1.18.20</version>
</dependency>
</dependencies>
1
2
3
4
5
6
7
2
3
4
5
6
7

创建一个xml文件,一般对应接口的名字,也在dao目录下(以下为模板)dtd为约束文件,定义可以使用的标签,属性以及顺序等
- mapper是根标签,其中的属性namespace必须有值,不能为空,推荐使用接口的全限定名称,作用是参与识别sql语句
- mapper的里面可以写像Insert,update,delete,select等标签,里面是对应的语句
- id建议使用方法名
- resultType负责告诉Mybatis应该把返回的值赋值给哪个java对象,使用Java对象的全限定名称
- 注意sql语句不要加分号
<?xml version="1.0" encoding="UTF-8" ?>
<!DOCTYPE mapper
PUBLIC "-//mybatis.org//DTD Mapper 3.0//EN"
"http://mybatis.org/dtd/mybatis-3-mapper.dtd">
<mapper namespace="org.mybatis.example.BlogMapper">
<select id="selectBlog" resultType="Blog">
select * from Blog where id = #{id}
</select>
</mapper>
1
2
3
4
5
6
7
8
9
2
3
4
5
6
7
8
9

创建Mybatis主配置文件:
放在resource目录下mybatis.xml(主要设置数据库链接和mapper对象的映射)
<?xml version="1.0" encoding="UTF-8" ?>
<!DOCTYPE configuration
PUBLIC "-//mybatis.org//DTD Config 3.0//EN"
"http://mybatis.org/dtd/mybatis-3-config.dtd">
<configuration>
<environments default="development">
<environment id="development">
<transactionManager type="JDBC"/>
<!-- 配置数据源-->
<dataSource type="POOLED">
<!-- 配置驱动-->
<property name="driver" value="com.mysql.cj.jdbc.Driver"/>
<property name="url" value="jdbc:mysql://localhost:3306/ssm?serverTimezone=GMT%2B8&characterEncoding=utf-8&useSSL=false"/>
<property name="username" value="root"/>
<property name="password" value="123456"/>
</dataSource>
</environment>
</environments>
<!-- 指定其他mapper文件的位置,用于查找sql语句
从target/classes开始的目录
可以写多个mapper
-->
<mappers>
<mapper resource="com/yang/dao/StudentDao.xml"/>
</mappers>
</configuration>
1
2
3
4
5
6
7
8
9
10
11
12
13
14
15
16
17
18
19
20
21
22
23
24
25
26
2
3
4
5
6
7
8
9
10
11
12
13
14
15
16
17
18
19
20
21
22
23
24
25
26
使用测试类来测试连接数据库

# 日志
Mybatis官方文档:https://mybatis.org/mybatis-3/zh/getting-started.html
在mybatis主文件中配置日志:
在configuration中添加
<settings>
<setting name="logImpl" value="STDOUT_LOGGING"/>
</settings>
1
2
3
2
3

使用Log4j日志,可以通过配置文件修改日志的展示方式,更常用
- 在主配置文件中设置日志
<setting name="logImpl" value="LOG4J"/>
1
- 导入Log4j的包
<dependency>
<groupId>log4j</groupId>
<artifactId>log4j</artifactId>
<version>1.2.17</version>
</dependency>
1
2
3
4
5
2
3
4
5
- 创建log4j的配置文件log4j.properties
#将等级为DEBUG的日志信息输出到console和file这两个目的地,console和file的定义在下面的代码
log4j.rootLogger=DEBUG,console,file
#控制台输出的相关设置
log4j.appender.console = org.apache.log4j.ConsoleAppender
log4j.appender.console.Target = System.out
log4j.appender.console.Threshold=DEBUG
log4j.appender.console.layout = org.apache.log4j.PatternLayout
log4j.appender.console.layout.ConversionPattern=[%c]-%m%n
#文件输出的相关设置
log4j.appender.file = org.apache.log4j.RollingFileAppender
log4j.appender.file.File=./log/kuang.log
log4j.appender.file.MaxFileSize=10mb
log4j.appender.file.Threshold=DEBUG
log4j.appender.file.layout=org.apache.log4j.PatternLayout
log4j.appender.file.layout.ConversionPattern=[%p][%d{yy-MM-dd}][%c]%m%n
#日志输出级别
log4j.logger.org.mybatis=DEBUG
log4j.logger.java.sql=DEBUG
log4j.logger.java.sql.Statement=DEBUG
log4j.logger.java.sql.ResultSet=DEBUG
log4j.logger.java.sql.PreparedStatement=DEBUG
1
2
3
4
5
6
7
8
9
10
11
12
13
14
15
16
17
18
19
20
21
22
23
24
2
3
4
5
6
7
8
9
10
11
12
13
14
15
16
17
18
19
20
21
22
23
24
- 在要使用log4j的包中导入:注意是log4j中的Logger!

logger.info("info:");
logger.debug("debug:");
logger.error("error:");
1
2
3
2
3

# 工具类:
public class MybatisUtil {
public static SqlSessionFactory factory = null;
static{
String config = "mybatis.xml";
InputStream input = null;
try {
input = Resources.getResourceAsStream(config);
} catch (IOException e) {
e.printStackTrace();
}
factory = new SqlSessionFactoryBuilder().build(input);
}
public static SqlSession getSqlSession(){
SqlSession session = null;
if(factory != null) session = factory.openSession();
//factory.openSession(true); 每执行完一条sql语句自动提交事务。
return session;
}
}
1
2
3
4
5
6
7
8
9
10
11
12
13
14
15
16
17
18
19
20
2
3
4
5
6
7
8
9
10
11
12
13
14
15
16
17
18
19
20
Test:

# Dao代理


# 封装Mybatis输出结果+别名


# ResultMap
resultType:查询出来的列名必须要和java对象属性名一样
resultMap: 自定义列名和java对象属性的对应关系
用法:先定义再使用
在mapper文件中定义:
type是java对象的全限定名称

也可以在sql语句中使用列别名来达到效果,但是不推荐

