Blog of YHR
Blog of YHR
Konck! Knock!
OK
Blog of YHR
Choose mode
dark
auto
light
Home
Category
AIDistributedTraining
AIGC
Distributed Transaction
Distributed Lock
Algorithm
Android
Architecture
Cloud
DevOps
Computer_network
VHDL
Data structure
Data warehouse
DL
Distributed System
Docker
ElasticSearch
Flink
Go
Git
HuaweiCloud
Haskell
NLP
JS
Java
JavaWeb
JVM
Jenkins
Kafka
Kubernetes
LLMs
Leetcode
MDSD
Linux
MongoDB
DB
Nginx
Nodejs
Notes
OS
OpenStack
PHP
Python
RabbitMQ
Prometheus
React
RealTimeSE
Redis
Spring Cloud
Service Computing
Spring
Springboot
SpringMVC
Spring Security
Swagger
SuperSet
Tensorflow
Vuepress
XML
Zookeeper
K8s
Markdown
Mybatis
Solr
Tag
TimeLine
Contact
GitHub
(opens new window)
Ch05 Config
Konck! Knock!
OK
Ch05 Config
Yang Haoran
10/28/2019
Java
Mybatis
#
Config
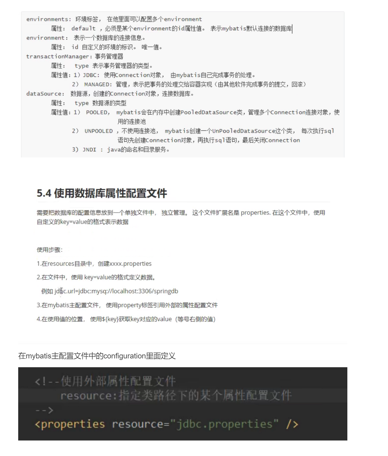
配置文件