Ch07_K8s storage
Yang Haoran 10/12/2024 HuaweiCloud
# K8s Storage
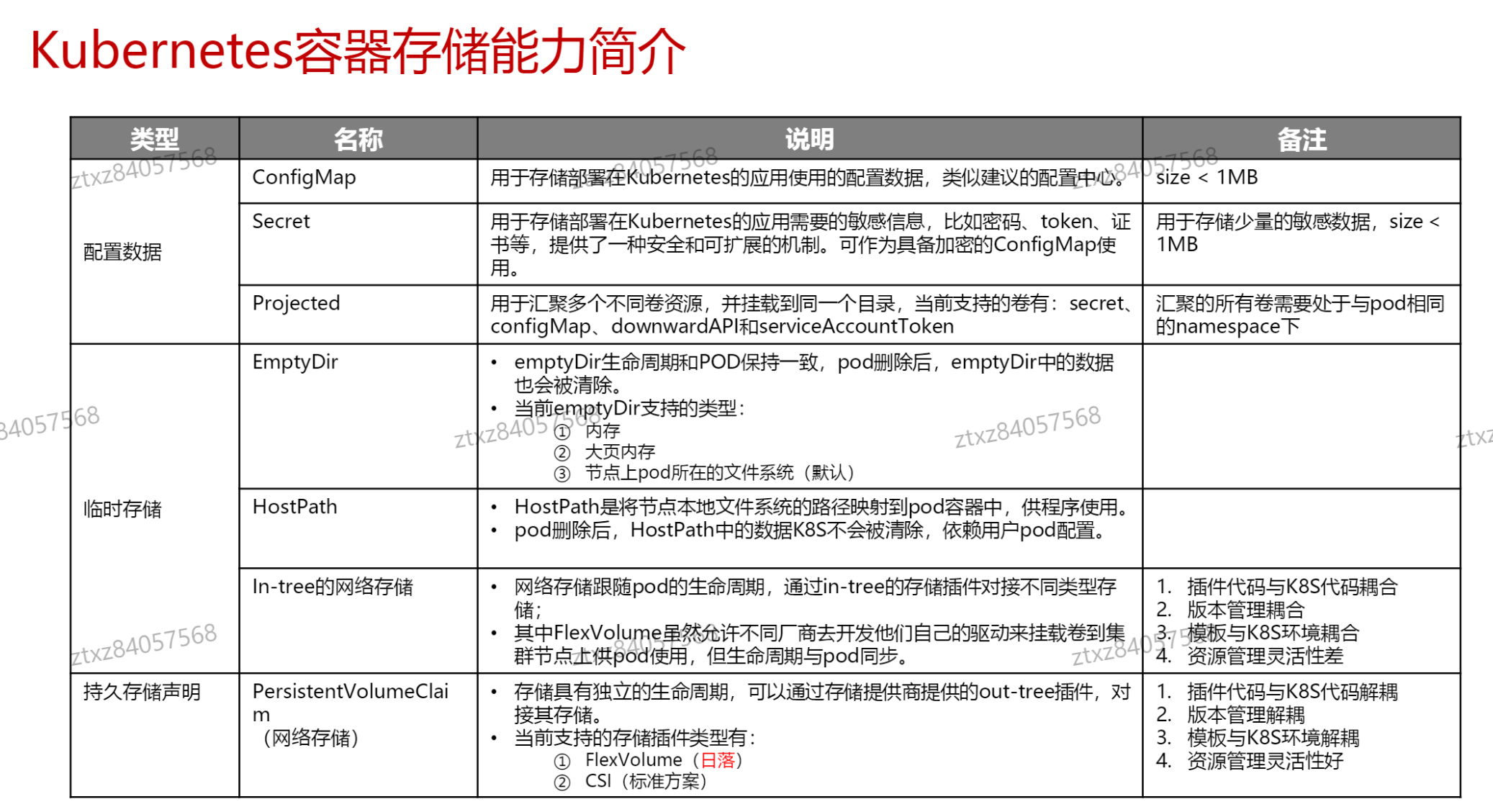
# K8s容器存储能力简介

# K8s PV/PVC/SC/DP


# 静态卷/动态卷







# 华为云Everest架构



# 05
# StorageClass工作原理



- 动态卷的创建过程中StorageClass会指定使用那个provisionor
# K8s中存储相关的组件

- AD controller:主要负责存储卷的 Attach(挂载)和 Detach(卸载)操作。当 Pod 需要使用某个存储卷时,AD Controller 确保存储卷被正确地挂载到运行该 Pod 的节点上。如果 Pod 被调度到不同的节点,它也负责将存储卷从原来的节点卸载并挂载到新的节点上
- 操作范围主要集中在存储卷与节点的关联操作上,关注存储卷在不同节点之间的挂载和卸载
- 运行在 Kubernetes 控制平面上,作为 Kubernetes 控制器管理器的一部分运行
- 例如,当一个使用持久化存储卷的 Pod 从一个节点迁移到另一个节点时,AD Controller 会协调存储系统和节点,使得存储卷能够在新节点上可用
- kubelet Volume Manager:负责在节点上具体管理和操作存储卷。它接收来自 API Server 的指令,并在本地节点上执行存储卷的挂载、卸载、格式化等操作
- 操作范围局限于单个节点上,关注本地节点上存储卷的具体管理和操作细节
- 运行在每个 Kubernetes 节点上的 kubelet 组件中
- 比如,kubelet Volume Manager 会根据 Pod 的配置信息,将指定的存储卷挂载到 Pod 所在的容器文件系统中,使得容器可以访问存储卷中的数据。
- Volume Plugin 的实现就是后面CSI介绍
# 云原生存储

# CSI存储架构

- 分为控制控制面(通过Deployment部署)和数据面(通过DaemonSet部署)
# CSI存储接口解读

# 自研CSI插件的构建思路
- VA:Volume attachment是控制块存储设备的attach/detach的操作逻辑对象
- CSI接口调用流程:对应动态卷的创建,绑定过程

# CSI插件注册流程

# FlexVolume向CSI迁移
- FlexVolume是之前的动态卷创建方式,在K8s后续版本中会日落(移除)



