Ch02 Application
Yang Haoran 9/30/2019 redis
# Application



解决方案:
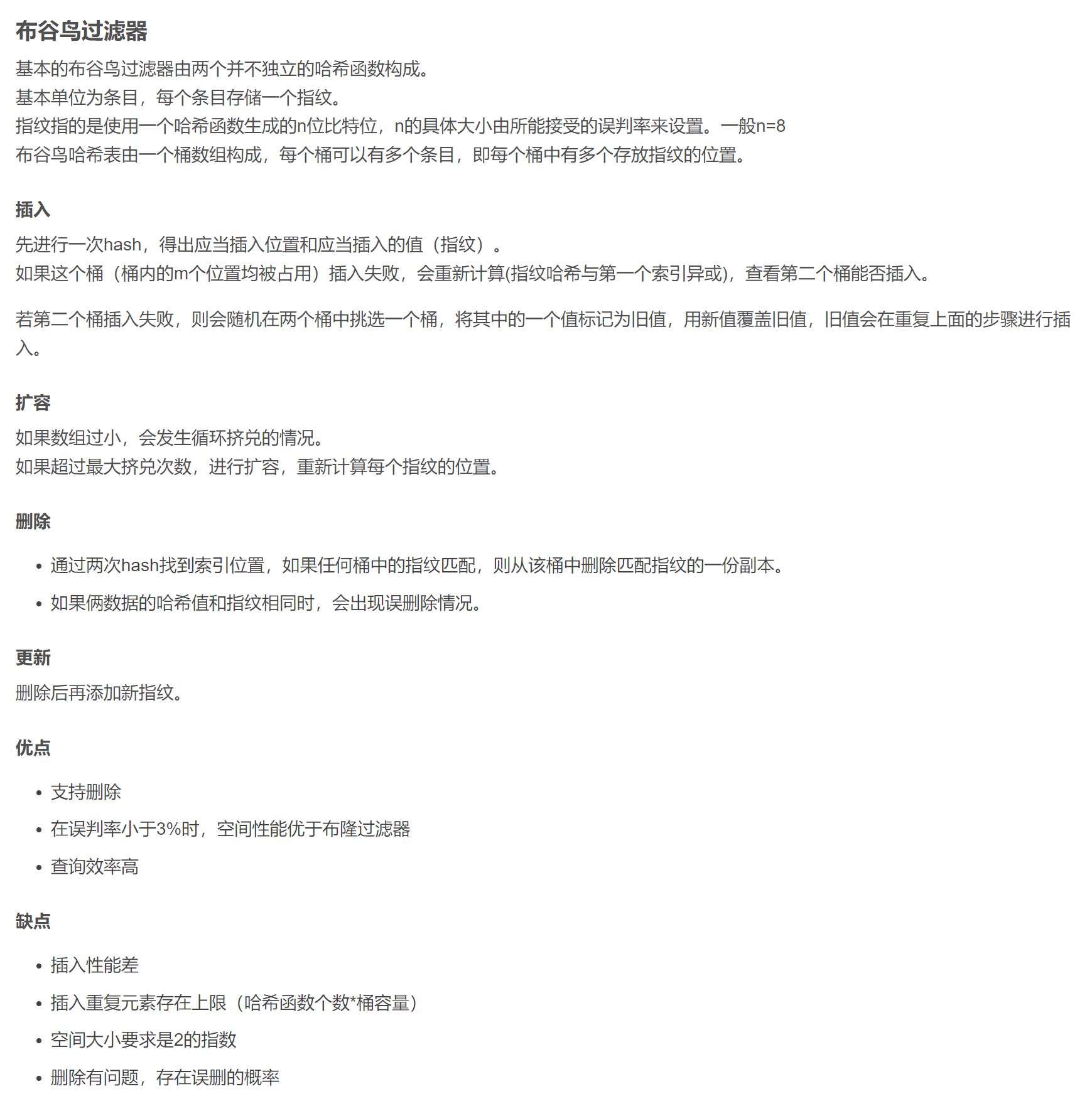
1. 布隆过滤器(先对数据进行几次哈希,再以此来匹配新的请求,来判断库内是否存在)
2. 缓存空对象(即使返回空对象(查询失败)也进行缓存)
- 但是布隆过滤器的删除也是难点,比如数据库删除的数据怎么在布隆过滤器也删除,有可能有别的key值也占用了这个hash值









- 比如设置了超时时间(为了避免缓存和数据库长期保持不一致)
- 但是在系统第一次部署的时候,缓存预热,把很多key设置了一样的超时时间,就会造成缓存雪崩(解决办法:使用固定值+随机值作为失效时间)
- 目前分布式缓存解决方案都很难做到和数据库强一致

# 缓存击穿
解决方案
把db的执行当作一个临界资源
单机加锁
分布式锁

没抢到锁就阻塞等待,但是有问题会阻塞很久,可能把rpc的连接池打爆
返回一个默认值,在key-value的value里面加上逻辑过期时间,每次判断一下,如果时间过期再抢分布式锁,查询数据库并更新缓存。如果没抢到分布式锁,就直接返回逻辑上过期的数据(弱一致性)